| Filename | Modification time | Size |
|---|---|---|
| architecture.dot | 912 B | |
| architecture.png | 16 KiB | |
| insituparsing.dot | 2239 B | |
| insituparsing.png | 36 KiB | |
| iterative-parser-states-diagram.dot | 1915 B | |
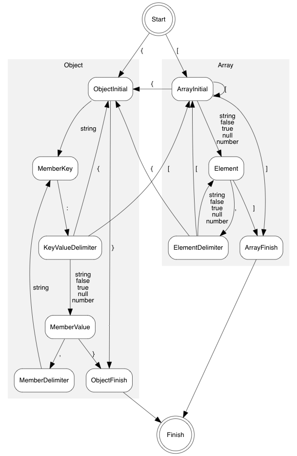
| iterative-parser-states-diagram.png | 90 KiB | |
| makefile | 176 B | |
| move1.dot | 935 B | |
| move1.png | 16 KiB | |
| move2.dot | 1502 B | |
| move2.png | 41 KiB | |
| move3.dot | 1454 B | |
| move3.png | 36 KiB | |
| normalparsing.dot | 1427 B | |
| normalparsing.png | 32 KiB | |
| simpledom.dot | 1435 B | |
| simpledom.png | 43 KiB | |
| tutorial.dot | 1456 B | |
| tutorial.png | 44 KiB | |
| utilityclass.dot | 1775 B | |
| utilityclass.png | 98 KiB |